fot. archiwum Kongresu Retoryki PTR

Marcin Będkowski
Uniwersytet Warszawski
Zacznijmy od dosyć oczywistej, ale potrzebnej obserwacji: osoby biorące udział w debatach oksfordzkich wykonują wiele różnych czynności, nie tylko argumentują. W swoich mowach osoby te m.in. definiują najważniejsze pojęcia, przywołują przykłady, zadają pytania, formułują ad vocem i reagują na komentarze czy zarzuty strony przeciwnej. Czynności podejmowanych przez debatantów jest wiele i choć nie da się tego faktu ignorować, w tym miejscu skupimy się właśnie na argumentacji.
Dlaczego? Ponieważ to ona jest centralnym elementem każdej debaty i prawie każdej mowy. To argumentacji podporządkowane są lub powinny być inne czynności podejmowane przez debatantów. Można wyobrazić sobie mowę, która opowiada interesującą historię dotyczącą debatowanej tezy, ale dopiero uczynienie z tej historii argumentu istotnego dla tezy wnosi coś realnego do debaty. Podobnie tworzenie definicji, przywoływanie danych czy odwoływanie się do faktów może być bezwartościowe, dopóki dana mówczyni lub dany mówca nie wykażą, że to, do czego się odwołują, wspiera ich stanowisko.
Czym jest argumentacja? Argumentacja to w szerokim sensie zespół czynności podejmowanych w celu uzasadnienia jakiegoś poglądu (Tokarz 2006, 124), w sensie węższym jest to wypowiedź mająca na celu przekonanie kogoś do określonej tezy na podstawie przedstawionych argumentów, czyli na podstawie racjonalnych przesłanek, a nie chwytów erystycznych czy manipulacji w postaci oszustwa, szantażu czy pochlebstwa (Wieczorek 2013, 36–37).
W tym rozdziale omówimy kilka teoretycznych i praktycznych aspektów tworzenia argumentacji oraz przeanalizujemy fragmenty mów zaczerpniętych z debaty pokazowej. Rozdział ten ma pozwolić osobom stawiającym pierwsze kroki w debatach oksfordzkich na rozpoczęcie przygody z debatowaniem, tak aby wiedziały, na co zwrócić uwagę podczas przygotowań – i w ramach samej debaty.
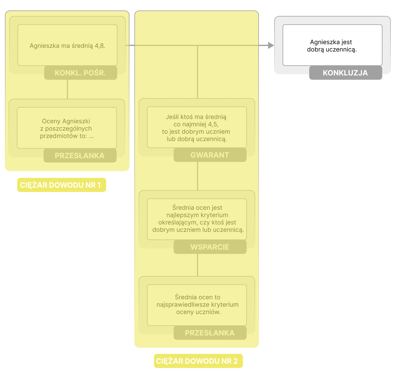
Aby uzasadnić przekonanie „Agnieszka jest dobrą uczennicą”, możemy odwołać się do różnych argumentów. Przykładowo możemy stwierdzić: „Agnieszka jest dobrą uczennicą, ponieważ ma średnią 4,8”. Zdanie „Agnieszka jest dobrą uczennicą” nazywamy konkluzją argumentu, natomiast zdanie „Agnieszka ma średnią 4,8” – przesłanką (potocznie argumentem nazywamy także samą przesłankę). Słowo „ponieważ” to tzw. wskaźnik argumentu. Podstawowa struktura argumentu ma w związku z tym postać „[Konkluzja], ponieważ [Przesłanka]”.
Rysunek 1: Podstawowa struktura argumentu
Oczywiście, słowo „ponieważ” nie jest jedynym kandydatem na wskaźnik argumentu – inne słowa pełniące podobne funkcje to np. „bo”, „bowiem”, „więc”, „dlatego, że” czy „zatem”. Na co dzień – także podczas debaty – wskaźniki argumentów często pomijamy, co może stanowić pewną trudność w rozpoznaniu, czy dana wypowiedź zawiera argumenty, jakie są zależności między zdaniami wypowiadanymi przez daną osobę (Szymanek 2008, 38).
Zauważmy, że wartość przedstawionego powyżej argumentu zależy od dwóch czynników:
Są to dwa czynniki dobrze rozpoznane zarówno przez badaczy argumentacji, jak i osoby zajmujące się argumentacją od strony praktycznej – w tym przez debatantów konkursowych. Logicy mówią np. o poprawności materialnej i formalnej argumentacji (Tokarz 2006, 139). Argument jest poprawny materialnie, jeśli przesłanki są prawdziwe, a jest poprawny formalnie, jeśli wniosek wynika z przesłanek. Debatanci z kolei mówią o dwóch ciężarach dowodu związanych z argumentacją (Seo 2022, 60)1. Dotyczą one konieczności wykazania w debacie, że przesłanka jest prawdziwa (lub akceptowalna), a związek między przesłanką a konkluzją – w szczególności: tezą debaty – jest istotny.
Scharakteryzujmy pierwszy ciężar dowodu dotyczący naszego przykładu. Aby uzasadnić, że Agnieszka ma średnią 4,8, można się odwołać do odpowiednich wyliczeń przeprowadzonych na podstawie zestawienia ocen końcowych ze wszystkich przedmiotów. Można także powołać się na to, że ona sama twierdzi, że ma taką średnią. Oczywiście, pierwszy przypadek dostarcza silniejszego uzasadnienia niż drugi – uzasadniając jakąś konkluzję, możemy odwoływać się do argumentów o różnej sile czy wartości (Szymanek i in. 2016).
Jeśli chodzi o drugi ciężar dowodu, to dotyczy on wykazania związku między przesłanką a konkluzją. Właściwie powinniśmy w tym wypadku wziąć pod uwagę dwie rzeczy.
Po pierwsze, należy sformułować lub przynajmniej uświadomić sobie ogólną zasadę łączącą przesłankę z konkluzją – tzw. gwarant (Lewiński 2012, 59). W naszym wypadku może to być np. zdanie „Jeśli ktoś ma średnią co najmniej 4,5, to jest dobrym uczniem lub dobrą uczennicą”. Jak widać, zdanie to wyraża ogólną zależność, obejmującą sytuację Agnieszki jako szczególny przypadek. Bardzo często ta ogólna reguła nie jest wskazywana wprost, nie pojawia się w mowie, lecz stanowi tzw. przesłankę entymematyczną (ukrytą) (Wieczorek 2016). Na ogół takie przesłanki są oczywiste i akceptowane przez obie strony debaty, niekiedy jednak mogą stanowić przedmiot różnicy zdań lub najsłabsze ogniwo całej argumentacji (Rogowska i Będkowski 2023).
Rysunek 2: Podstawowa struktura argumentu uzupełniona o dodatkowe elementy
Po drugie, reguła podtrzymująca nasz wyjściowy argument – niezależnie od tego, czy została wypowiedziana, czy nie – także wymaga uzasadnienia. To także ciężar dowodu, który powinien wziąć na siebie mówca. W naszym wypadku może to być np. zdanie „Średnia ocen jest najlepszym kryterium określającym, czy ktoś jest dobrym uczniem lub uczennicą”, które samo wymaga uargumentowania – np. w postaci zdania „Średnia ocen to najsprawiedliwsze kryterium oceny uczniów: uwzględnia aktywności uczniów z całego roku szkolnego i można ją wyliczyć dla każdego z uczniów”.
Rysunek 3: Diagram rozbudowanego argumentu
Ten stosunkowo prosty przykład pokazuje, że nawet wypowiedź oparta na podstawowej strukturze argumentu w typowej sytuacji narzuca na mówców dwa główne ciężary dowodu. Powinni oni przedstawić argumentację za prawdziwością lub akceptowalnością przesłanki mającej przemawiać za tezą oraz uzasadnić istotność przesłanki dla prawdziwości lub akceptowalności wniosku.
Ponadto myślenie dwoma ciężarami dowodu można wykorzystać, by odnaleźć słabe punkty argumentacji – naszej własnej (w ramach przygotowań do debaty) lub naszych rywali (już podczas wydarzenia). Oczywiście, są to także dwa punkty potencjalnej krytyki naszej argumentacji ze strony drużyny przeciwnej.
Rysunek 4: Rozbudowany argument ze wskazaniem dwóch ciężarów dowodu2
Warto odnotować, że w powyższym przykładzie przedstawiliśmy poszczególne elementy uzasadnienia w postaci pojedynczych zdań. Rzecz jasna, w debacie te uzasadnienia są bardziej rozwinięte. W mowie uzasadnienie jest na ogół podane w sposób bardziej złożony, z uwzględnieniem różnych szczegółów i rozmaitych zależności, ponadto zdarzają się powtórzenia, ponieważ pewien poziom redundancji służy lepszemu zrozumieniu i zapamiętaniu przekazu danej strony. Mówcy w ramach swojego wystąpienia niekiedy antycypują krytykę drugiej strony i ją odpierają. Poza tym – last but not least – ważne jest, by nadać argumentom postać atrakcyjną dla odbiorców – tzn. sformułowane z wykorzystaniem różnych zabiegów retorycznych (Forajter 2009).
Powyższy argument przemawiający na rzecz konkluzji, że Agnieszka jest dobrą uczennicą, można uznać za całkiem silny. Zauważmy jednak, że w pewnym szczególnym kontekście może on okazać się niewystarczający bądź łatwy do odparcia. Gdyby chodziło o wskazanie dobrych uczniów w jakiejś elitarnej szkole, w której średnia Agnieszki – choć wysoka – jest najniższa spośród wszystkich uczniów, zapewne odwoływalibyśmy się do innych argumentów lub odrzucilibyśmy przekonanie, że Agnieszka jest dobrą uczennicą (w tej konkretnej grupie). Z kolei gdyby Agnieszka starała się o jakieś stypendium, które wymaga oprócz wysokiej średniej sukcesów na olimpiadach przedmiotowych i zaangażowania społecznego, także musielibyśmy odwołać się do innych argumentów i innych kryteriów bycia dobrym uczniem lub dobrą uczennicą. Dlatego ważnym elementem w doborze i prezentacji argumentów jest odpowiednia ich kontekstualizacja, czyli np. uwzględnienie celu dyskusji.
W świecie debat konkursowych popularnym narzędziem służącym do budowania argumentacji jest schemat SExI (Kruszyński i Tarnowski 2019, 24). Jest to akronim pochodzący od słów „state”, „explain” oraz „illustrate”, czyli: „stwierdź”, „wyjaśnij” oraz „zilustruj”. Poza światem debat jego odpowiednikiem jest schemat PREP, który stanowi akronim od słów „point”, „reason” oraz „example” – „stwierdzenie (punkt)”, „uzasadnienia (racja)” oraz „przykład” (Abrahams 2023, 106). Końcowe „P” pojawia się jako zalecenie, by na końcu wypowiedzi powtórzyć sformułowanie swojego poglądu. Pozwala to oddzielić poszczególne argumenty i zbudować między nimi naturalne i czytelne przejścia (Krupa 2022a).
State w kontekście debaty to przede wszystkim przesłanka argumentu przemawiającego za tezą. Przesłanka ta wspiera konkluzję, jaką jest teza, ale – jak pamiętamy z poprzedniej części – na ogół sama wymaga uzasadnienia. State reprezentuje czy nazywa cały argument (Johnson 2013, 58); niekiedy bywa on formułowany w sposób obrazowy lub humorystyczny, tak aby utkwić w pamięci odbiorców.
Explain obejmuje przede wszystkim uzasadnienie przedstawione w związku z dwoma głównymi ciężarami dowodu, które omówiliśmy w poprzedniej części. Zmierza ono do uzasadnienia przesłanki naszego głównego argumentu (state) oraz do wykazania istotności tej przesłanki dla tezy. Explain ma na ogół rozbudowaną strukturę i dąży do odpowiedzi na pytania „Dlaczego nasza przesłanka uzasadniająca tezę jest prawdziwa?” oraz „Dlaczego nasza przesłanka jest istotna dla tezy?”.
Illustrate na ogół przedstawia konkretne przykłady, obrazujące to, o czym mówimy w explain, aczkolwiek może też zawierać obrazowe, barwne, humorystyczne odniesienia – np. przysłowia, anegdoty, metafory, aforyzmy czy analogie. Warto pamiętać, że illustrate samo w sobie nie ma dużej siły dowodowej. Jeżeli zbytnio opieramy nasz wywód na tym elemencie, możemy się narazić na zarzut pochopnego uogólnienia, dowodu anegdotycznego lub fałszywej analogii. Illustrate może mieć jednak wartość emocjonalną, erudycyjną, humorystyczną – i w związku z tym: perswazyjną. Z pewnością nie należy od tego w debacie stronić, warto jednak zachować odpowiednie proporcje – i dostrzegać różnicę.
Rysunek 5: Przykład argumentu oznaczony kategoriami ze schematu SExI
Co ciekawe i być może nie do końca oczywiste, debatanci konkursowi są skłonni traktować jako element illustrate także powołanie się na badania naukowe czy dane statystyczne (Krupa 2022a). Może to dziwić z tego względu, że na co dzień badania naukowe traktujemy jako najsilniejszy rodzaj uzasadnienia dla naszych przekonań. Warto jednak zwrócić uwagę na to, że samo przywołanie badań czy statystyk nie musi przekładać się na wykazanie związku naszych przesłanek z tezą debaty (samo powołanie się na badania nie wykazuje istotności, czyli nie realizuje jednego z ciężarów dowodu), nie wyjaśnia mechanizmów czy zależności, o które chodzi w debacie (Grant 2021, 62).
Jak łatwo zauważyć, na powyższym rysunku nie został ujęty element illustrate, ale oczywiście może on towarzyszyć każdemu z elementów state czy explain. Można by np. zilustrować przesłankę mówiącą, że Agnieszka ma średnią 4,8, następującą opowieścią: „Agnieszka zawsze była ambitna, pracowita i skrupulatna. Nie znam osoby, która tak dobrze potrafi zorganizować sobie dzień, więc nic dziwnego, że uczy się tak dobrze i dostaje wysokie oceny. Gdybym planowała zorganizować imprezę urodzinową, to na pewno zwróciłabym się do Agnieszki, żeby się z prośbą o pomoc”. Opowieść ta mówi nam coś więcej o Agnieszce, prawdopodobnie staje się w naszych oczach sympatyczną osobą, ale sama w sobie niewiele wnosi do argumentacji za prawdziwością tezy.
Schemat SExI jest bardzo poręczny i użyteczny nie tylko dla początkujących debatantów (por. schemat PREP). – w połączeniu z innymi technikami stanowi bardzo dobre narzędzie do konstruowania wypowiedzi argumentacyjnych. Schemat ten przede wszystkim powinien nam przypominać, że dobra argumentacja nie polega jedynie na przedstawianiu niepopartych niczym stwierdzeń, nie powinna też polegać na prezentowaniu samych przesłanek. Konieczne jest włożenie pewnego wysiłku w omówienie związku przesłanek z tezą, zilustrowanie ich przykładami lub okraszenie innymi zabiegami. Ponadto schemat ten dobrze pokazuje, że w debacie nie chodzi o liczbę argumentów, lecz o ich jakość – tzn. o właściwy dobór przesłanek (argumentów), który pozwoli zrealizować określoną linię argumentacyjną, omówienie ich zgodnie z wymogami ciężaru dowodu oraz zilustrowanie w sposób atrakcyjny dla odbiorców.
Ze względu na ograniczenie czasu można przyjąć, że mówca czy mówczyni będzie w stanie przedstawić stosunkowo niewielką liczbę przesłanek wspierających tezę jako konkluzję (czyli innymi słowy: state’ów uzupełnionych o explain i illustrate). Ile dokładnie? To oczywiście zależy od konkretnej sytuacji, ale mniej więcej 2–3 (Johnson 2013, 42–62). To ograniczenie powinno pozwolić mówcom zadbać o właściwe omówienie argumentów: realizację ciężaru dowodu, scharakteryzowanie odpowiednich zależności, mechanizmów i ewentualnych skutków itp., a także – zabezpieczenie przed zarzutami strony przeciwnej.
Osobną kwestię stanowi to, w jakiej kolejności przedstawiać w mowie swoje argumenty. To także zależy od wielu czynników, aczkolwiek może warto przywołać radę Mikołaja Krupy, który proponuje, by zacząć od argumentu najsilniejszego, a zakończyć na drugim najsilniejszym argumencie (Krupa 2022b). Początek i koniec mowy stanowią te momenty, w których uwaga słuchaczy jest najsilniej skoncentrowana – to te momenty najbardziej wybrzmiewają i zostają w pamięci słuchaczy. Swoją drogą taka hierarchizacja argumentów jest znana jako porządek nestoriański (Budzyńska-Daca 2009, 68–69).
W debacie pokazowej zorganizowanej w ramach Kongresu Retorycznego „Retoryka – Edukacja – Innowacja” 18 kwietnia 2024 uczestnicy debatowali nad tezą „Upowszechnienie się narzędzi opartych na generatywnej sztucznej inteligencji, takich jak ChatGPT przynosi uczniom więcej szkód niż korzyści”. Poniżej przyjrzymy się wybranym fragmentom tej debaty pod kątem kategorii omówionych we wcześniejszych częściach tego rozdziału.
W swojej otwierającej mowie pierwsza mówczyni propozycji przede wszystkim charakteryzuje przeciętnego ucznia oraz generatywną sztuczną inteligencję typu ChatGPT. Odpowiada także na dwa pytania zadane przez drużynę opozycji, co w pewnym stopniu utrudnia jej przedstawienie linii argumentacyjnej jej drużyny – zapowiada, że to kolejny mówca rozwinie wątki dotyczące halucynacji i szkód. Warto zauważyć, że drużyna przeciwna akceptuje przedstawioną charakterystykę ucznia jako m.in. skupionego na krótkoterminowym sukcesie. Zarysowująca się po pierwszych dwóch mowach niezgoda dotyczy głównie roli szkoły (w sformułowaniu drużyny propozycji), czy też: opresyjnego systemu szkolnego (w sformułowaniu drużyny opozycji).
Argumentację propozycji zarysowującą się po pierwszych dwóch mowach można streścić w następujący sposób: „Upowszechnienie się narzędzi opartych na generatywnej sztucznej inteligencji, takich jak ChatGPT przynosi uczniom więcej szkód niż korzyści, ponieważ uczeń uczy się w szkole przede wszystkim umiejętności, które będzie stosował w dorosłym życiu”. Wiele rzeczy pozostaje tu jeszcze niedopowiedzianych, domyślamy się, że ChatGPT – jego rozpowszechnione wykorzystanie – utrudnia realizację tak rozumianej roli szkoły. Spór dotyczący roli szkoły pozwala mówczyni propozycji przedstawić w ramach zadawanych pytań i trybu ad vocem więcej szczegółów wykazujących istotność przedstawionej charakterystyki ucznia i szkoły dla prawdziwości tezy.
Przytoczmy wypowiedź przedstawioną przez pierwszą mówczynię propozycji w trybie ad vocem:
Szanowny Panie Marszałku, w trybie ad vocem. Myślę, że ważne jest to, żeby tutaj scharakteryzować to, jaka jest rzeczywiście rola szkoły. Widzimy rzeczywiście, że może być tak, że tej wiedzy w szkole jest dużo, ale szkoła przede wszystkim uczy nie wiedzy, która rzeczywiście może ulecieć, ale umiejętności tego, co będziemy mogli stosować w życiu dorosłym. I umiejętności kształtuje się przez powtarzalność, przez umiejętność analizy, nie przez szukanie konkretnej odpowiedzi do konkretnego problemu. Niestety ChatGPT jest używany właśnie do tego, żeby skrócić tę drogę uczniowi, żeby znaleźć odpowiedź, zamiast przejść przez proces szukania, uczenia się, weryfikacji, która jest kluczowa dla skutecznego procesu edukacyjnego młodej osoby. Ta osoba nie ma wyrobionej systematyczności, nie ma wyrobionej umiejętności analizy danych. Jeżeli wysługuje się w tym przypadku Chatem GPT, jest duża szansa, że tych umiejętności później też w życiu nie nabędzie, a w dobie dużej dezinformacji, dużej – tak jak przedmówca powiedział – ilości informacji, która krąży, te umiejętności są kluczowe. Szkoła nie robi tego w idealny sposób, ale mimo wszystko powinniśmy minimalizować ryzyka dla tej szkoły. Dziękuję (P1, ad vocem).
Zauważmy, że w tej wypowiedzi nie pojawiają się żadne wskaźniki argumentów. W związku z tym jesteśmy zmuszeni do przeprowadzenia na własną rękę rekonstrukcji związków między zdaniami. Kolejne stwierdzenia, czyli:
uzupełniają wyjściową przesłankę o dodatkowe informacje, które pozwalają nam w końcu uchwycić, na czym polega w rozumieniu drużyny propozycji przejście od przesłanki charakteryzującej ucznia do tezy o szkodliwości generatywnej sztucznej inteligencji.
Pierwsza mówczyni podejmuję próbę skontekstualizowania argumentacji swojej drużyny oraz rozwinięcia elementu explain. Charakterystyka ucznia nie jest przez mówczynię uzasadniana – unika ona ciężaru dowodu związanego z prawdziwością tej charakterystyki, ponieważ opis ucznia został przedstawiony w sposób wyważony i akceptowalny dla drużyny opozycji. Ze względu na inaczej rozumianą rolę szkoły i inaczej rozumiany interes ucznia – wymagane do przejścia od przesłanki do konkluzji – obie strony w dalszej części debaty obracają tę przesłankę na swoją korzyść.
Przyjrzyjmy się mowie drugiego mówcy strony propozycji. Jego rolą jest przedstawienie głównej linii argumentacyjnej jego drużyny, a pierwsza mówczyni strony propozycji zapowiadała, że to, czego nie zdążyła przedstawić, zostanie uzupełnione właśnie w ramach tej mowy. Drugi mówca rozpoczyna od odpowiedzi na ad vocem drużyny przeciwnej, ponadto przyjmuje dwa pytania, ale niewątpliwie rozjaśnia linię argumentacyjną swojej drużyny dzięki dwóm obrazowo sformułowanym przesłankom (state’om): „Czego Jaś się nie nauczy, Jaś nie będzie umiał” oraz „Kłamstwo ma coraz dłuższe nogi”. Ze względu na brak czasu mówca nie jest w stanie rozwinąć drugiego argumentu, przedstawia jednak całkiem wnikliwe omówienie (explain) dla przesłanki pierwszej. W niektórych punktach powtarza on to, co zdążyliśmy już usłyszeć w poprzednich wypowiedziach jego drużyny. Przywołajmy fragment wypowiedzi drugiego mówcy strony propozycji:
Rozdział 1, czego Jaś się nie nauczy, tego Jan nie będzie umiał. Edukacja jest procesem i w tym procesie my poznajemy nie tylko wiedzę, ale także kompetencje, kompetencje, które są nam kluczowe, bardzo przydatne w życiu. Nie chodzi tutaj o osiągnięcie celu, jakim jest napisanie sprawdzianu. Nie chodzi tutaj o osiągnięcie celu, jakim jest nauczenie się tekstu danej lektury na pamięć. Tutaj chodzi o umiejętność pracy na tym tekście, tutaj chodzi o umiejętność pracy na tej wiedzy, tutaj chodzi o rozwijanie innych kompetencji, o których za moment. Zatem nie cel, a zadanie – zadanie, w trakcie którego rozwiązujemy ten proces, czy rozwijamy umiejętność pracy na procesie (P2, mowa argumentacyjna).
Fragment ten przynosi polemikę z twierdzeniami opozycji. Zdaniem mówcy propozycji pisanie sprawdzianów nie jest celem samym w sobie. To tylko zadanie pozwalające realizować inne cele – nabywanie wiedzy i kompetencji przydatnych w życiu.
Dalej mówca drugi omawia trzy formy nabywania wiedzy i kompetencji w szkole:
W jaki sposób uczymy się tych rzeczy w szkole? Po pierwsze, uczymy się w szkole na lekcjach, słuchając nauczycieli. Po drugie, uczymy się w domu przygotowując się do sprawdzianu. Po trzecie, i to jest najważniejsze, bo w to bezpośrednio uderza ChatGPT i inne tego rodzaju narzędzia, mamy pewne zadania, które są nam zlecone do wykonania we własnym zakresie. Tutaj szczególnie interesują nas zadania domowe, ale także te zadania, które wykonujemy na lekcjach. I właśnie w to szczególnie silnie uderza ChatGPT jako takie narzędzie, które właściwie w całości jest w stanie wykonać te zadania. Jakie to są zadania? To są wypracowania i rozprawki zadane uczniom do napisania. To są zadania matematyczne do obliczenia, gdzie wystarczy wklepać całe polecenie do Chatu GPT i otrzymać dobrą odpowiedź. To są maile oraz tłumaczenia do wykonania na angielski. Dokładnie w tym wyręczy ucznia ChatGPT (P2, mowa argumentacyjna).
Z tej części dowiadujemy się dokładniej, jaka jest rola Chatu GPT w procesie edukacyjnym, tzn. według drużyny propozycji ChatGPT jest w stanie wyręczyć ucznia w tych zadaniach w taki sposób, że uczeń nie będzie w stanie w stanie posiąść tych umiejętności i wykonywać tych zadań samodzielnie.
Przyjęte pytanie pozwala drugiemu mówcy propozycji opisać, jaki typ zadań rozwiązują uczniowie, wykorzystując ChatGPT:
Bardzo dziękuję za to pytanie, bo teraz przychodzę do tłumaczenia, dlaczego uczniowie raczej będą się decydowali na robienie rzeczy prostych z Chatem GPT, a nie rzeczy ich rozwijających. My jako ludzie jesteśmy leniwi. Straszliwie nie chciało mi się przygotowywać do tej debaty, mimo że lubię debatować. No jednak wiązało się to z pewnym wyzwaniem. Kiedy byłem w szkole, spisywałem zadania z matematyki angielskiego, polskiego regularnie. Takim jestem człowiekiem, ale dzieci są w tym jeszcze gorsze, ponieważ dzieci nie rozumieją niektórych kwestii. Dzieci nie wiedzą, czym jest koncept odroczonej nagrody, przynajmniej nie do końca. Nie wykształciły w sobie wytrwałości, regularności i systematyczności, bo to są rzeczy, które ma w nich wykształcić dopiero szkoła. I nie nauczą się tego, jeżeli będą miały możliwość korzystania z takiego narzędzia, jakim jest ChatGPT. Więc jest bardzo prawdopodobne, że zadania domowe i inne do wykonania we własnym zakresie będą wykonywane za pomocą Chatu GPT (P2, mowa argumentacyjna).
W tym fragmencie mamy także wyraźny element illustrate – odwołanie do własnego doświadczenia – służący do wskazania, że dzieci nie będą w stanie przełamać naturalnej skłonności do ekonomizacji wysiłku (lenistwa), szukania natychmiastowej gratyfikacji (brak konceptu odroczonej nagrody), jeśli będą wyręczane przez ChatGPT w zadaniach, które miałyby je nauczyć przełamywania naturalnych skłonności.
I dalej:
Natomiast jest całkiem mniej prawdopodobny fakt, że te zadania bardziej wartościowe, a zatem: Chacie GPT wytłumacz mi proszę, jakieś zagadnienie w taki sposób, żebym je zrozumiał, będzie wykonywane przez uczniów. Dlaczego? Bo wymaga to zaangażowania, ambicji i chęci poznania świata, których większość uczniów prawdopodobnie nie będzie miała w takim zakresie, jak tej podstawowej cechy, jaką jest lenistwo (P2, mowa argumentacyjna).
Opierając się na charakterystyce ucznia (przedstawionej już w dużej mierze wcześniej w debacie), drugi mówca propozycji wskazuje, dlaczego ChatGPT nie będzie wykorzystywany do realizacji ambitniejszych zadań. W tym wypadku możemy zadać pytanie: na ile naturalna skłonność człowieka do ekonomizacji wysiłku wyklucza stosowanie Chatu GPT do realizacji „zadań bardziej wartościowych”? Wydaje się, że nie zostało to wykazane – co zresztą strona opozycji będzie też starała się wyzyskać na własną korzyść.
Jak łatwo zauważyć, w wypowiedziach debatantów przedstawionych w ramach debaty pokazowej właściwie nie mamy do czynienia z realizacją założeń dotyczących argumentacji, które przedstawiliśmy sobie powyżej, w sposób modelowy. Dlaczego?
Zauważmy, że bardzo ważnym czynnikiem jest ograniczenie czasu. Drużyny angażują się w liczne interakcje, które utrudniają im skupienie się na przedstawieniu ich linii argumentacyjnych. Widać w ich postawie preferencję dla wysokiej dynamiki debaty czy konfrontacji kosztem dopracowania czy wymuskania przedstawianych argumentów. Dynamika ta przejawia się chociażby w tym, że do każdej z otwierających mów zadane i przyjęte zostały po dwa pytania, zgłoszono dwa ad vocem.
Mówczyni pierwsza właściwie nie próbowała realizować ciężaru dowodu związanego z charakterystyką ucznia – ale, co łatwo dostrzec, drużyna opozycji charakterystykę tę zaakceptowała. Mówca drugi wprowadził wyraźnie dwa argumenty (state’y), ale nie zdążył rozwinąć drugiego z nich. Elementy explain i illustrate w wypadku argumentu pierwszego oczywiście się pojawiają, jak już powiedzieliśmy wcześniej.
Odnotujmy także, że obie debatujące strony w pewnych punktach były w stanie się zgodzić: były to np. charakterystyki ucznia oraz generatywnej sztucznej inteligencji. Ale dość szybko swoje wypowiedzi obie strony zaczęły koncentrować wokół punktów sporu, czyli rozumienia roli szkoły i interesu ucznia. Jest to zgodne z tym, że w debacie nie podważamy i nie odnosimy się do wszystkiego, co mówi drużyna przeciwna, lecz wywołujemy jedynie najważniejsze punkty, których obrócenie na naszą korzyść może nam uzyskać przewagę i wygrać w debacie. Dużą sztuką jest wyczucie, które to punkty, myślenie diagramami argumentacji i kategorią ciężarów dowodu może pomóc zidentyfikować te punkty.
Sądzę, że niektórzy czytelnicy mogą być w pewnym sensie zaniepokojeni tym, że debata pokazowa nie realizuje w sposób modelowy założeń dotyczących czy to argumentacji, która była przedmiotem tego rozdziału, czy to innych elementów, takich jak – dajmy na to – poprawność językowa, dykcja czy ogólna wartość retoryczna. Podobne obserwacje można poczynić odnośnie do większości debat konkursowych przeprowadzanych w różnych formatach. Niepokój ten jest do pewnego stopnia zrozumiały i może stanowić asumpt do przemyślenia ogólnych założeń i celu debat konkursowych (w tym debat oksfordzkich).
Warto jednak zwrócić uwagę na to, czym są debaty oksfordzkie. Otóż debata oksfordzka jako debata o charakterze konkursowym jest wydarzeniem o charakterze symulacyjnym i kompetytywnym. Drużyny debatują ze sobą nawzajem, a nie z wyidealizowanym wzorcem debaty. Przebieg i jakość konkretnej debaty zależy od wydarzeń w sali – w związku z tym debatuje się tak, jak przeciwnik i warunki pozwalają. Z tego względu mówcy przejawiają różne zachowania dopuszczalne dla tego typu aktywności, jaką jest debata oksfordzka, choć odbiegają one od oczekiwań związanych z innymi typami aktywności, wystąpień publicznych czy konwersacji. Mówcy:
W związku z tym debata pokazowa nie prezentuje modelowej – zgodnej z jakimś zewnętrznym wzorcem i wyidealizowanej – realizacji różnych aspektów dotyczących przemawiania publicznego czy budowania argumentacji, lecz pokazuje pewną rzeczywistą realizację obwarowaną swoistymi ograniczeniami wytworzonymi przez debatę konkursową jako gatunek oraz konkretne okoliczności. W mojej ocenie w ten sposób debata pokazowa powinna – i w wypadku tej konkretnej: może – służyć jako wartościowy punkt odniesienia i jest w stanie pomóc zracjonalizować oraz zredefiniować oczekiwania wobec debat konkursowych oraz uczestniczących w nich osób.
W niniejszym rozdziale omówiliśmy wybrane podstawowe teoretyczne i praktyczne zagadnienia związane z argumentacją w debacie oksfordzkiej. Omówiliśmy budowę najprostszego argumentu o strukturze „[Konkluzja], ponieważ [Przesłanka]” oraz dwa rodzaje ciężaru dowodzenia, który powinna wziąć na siebie osoba argumentująca, mianowicie: wykazanie prawdziwości przesłanki oraz jej istotności dla prawdziwości konkluzji.
W mowach, które obserwujemy w debatach oksfordzkich, ten najprostszy schemat ilustrujący zależności logiczne między pojedynczymi zdaniami ulega rozwinięciu do szerszej wypowiedzi. Przydatnym narzędziem do myślenia o tym, jak ująć argumentację w mowie, jest schemat SExI (lub PREP). Dobrze jest odwołać się do wyraźnych przesłanek służących także jako nazwa argumentu (state), a następnie odpowiedzieć w rozbudowanych sposób na pytania: dlaczego przesłanka jest prawdziwa? i dlaczego jest istotna dla tezy? (explain). Dodatkowo w wypowiedzi warto uwzględnić element illustrate – o charakterze bardziej ornamentacyjnym niż argumentacyjnym, ale również ważnym z punktu widzenia perswazyjnego i komunikacyjnego.
W osobnej części przeanalizowaliśmy fragmenty debaty pokazowej. W mowach poszczególnych mówców jesteśmy w stanie odnaleźć elementy schematu SExI. Warto jednak zauważyć, że zasadniczym celem mówców nie jest prezentowanie modelowych wypowiedzi argumentacyjnych, lecz dialektyczna interakcja i konfrontacja. Interakcja ta odbywa się pod presją czasu, która niekiedy uniemożliwia pełne przedstawianie linii argumentacyjnej drużyny, natomiast nie stanowi to przeszkody, by ujawniły się punkty zgody i – co jeszcze ważniejsze – sporu, wokół których koncentruje się uwaga mówców.
Oczywiście, wiele wątków jedynie wywołaliśmy, a jeszcze więcej pozostało nietkniętych. Mam nadzieję, że to wprowadzenie będzie stanowić zachętę do samodzielnego wejścia głębiej w zagadnienia argumentacji i debat konkursowych, w czym pomóc mogą źródła wskazane w bibliografii.
Abrahams, Matt. 2023. Think Faster, Talk Smarter: How to Speak Successfully When You’re Put on the Spot. London, England: Macmillan Business.
Budzyńska-Daca, Agnieszka. 2009. „Sztuka argumentacji”. W Retoryka, zredagowane przez Maria Barłowska, Agnieszka Budzyńska-Daca, i Piotr Wilczek, 57–76. Warszawa: Wydawnictwo Naukowe PWN.
Budzyńska-Daca, Agnieszka, i Modrzejewska Ewa. 2024. „Argumentacja w debacie : między teorią a działaniem”. W Debata: retoryka dla demokracji, redakcja naukowa Agnieszka Budzyńska-Daca, Ewa Modrzejewska, 118–138. Warszawa: PWN.
Forajter, Wacław. 2009. „Wśród tropów i figur”. W Retoryka, zredagowane przez Maria Barłowska, Agnieszka Budzyńska-Daca, i Piotr Wilczek, 116–50. Warszawa: Wydawnictwo Naukowe PWN.
Grant, Adam M. 2021. Leniwy umysł: dlaczego warto ciągle weryfikować swoje poglądy i decyzje. Przetłumaczone przez Magda Witkowska. Warszawa: MT Biznes.
Johnson, Steven L. 2013. Wygrywanie debat. Przewodnik po debatach parlamentarnych. Warszawa: Fundacja Polska Debatuje.
Krupa, Mikołaj. 2022a. „Skuteczna argumentacja – zagadnienia podstawowe”. URL: https://www.youtube.com/watch?v=5JS8t8Pcp_M
———. 2022b. „Skuteczna argumentacja – zagadnienia zaawansowane”. URL: https://www.youtube.com/watch?v=zrTzUfx4zeY
Kruszyński, Michał, i Bartosz Tarnowski. 2019. „Podręcznik do debat oksfordzkich dla debatantów, sędziów, nauczycieli, organizatorów”. Nowy Głos.
Lewiński, Piotr H. 2012. Neosofistyka: argumentacja retoryczna w komunikacji potocznej. Acta Universitatis Wratislaviensis 3399. Wrocław: Wydawnictwo Uniwersytetu Wrocławskiego.
Rogowska, Kinga J., i Marcin Będkowski. 2023. „Brakujące elementy argumentów w debacie konkursowej”. Res Rhetorica 10 (2): 23–46. https://doi.org/10.29107/rr2023.2.2.
Seo, Bo. 2022. Good Arguments: How Debate Teaches Us to Listen and Be Heard. New York: Penguin Press.
Szymanek, Krzysztof. 2008. Sztuka argumentacji: słownik terminologiczny. Warszawa: Wydawnictwo Naukowe PWN.
Szymanek, Krzysztof, Katarzyna Budzyńska, Janusz Czelakowski, Arkadiusz Drukier, Andrzej Grabowski, Magdalena Kacprzak, Barbara Konat, i in. 2016. „Co to jest dobry argument? Metoda dyskursu eksperckiego w badaniach nad argumentacją”. Zagadnienia Naukoznawstwa 52 (3(209)): 313–30.
Tokarz, Marek. 2006. Argumentacja, perswazja, manipulacja: wykłady z teorii komunikacji. Gdańsk: Gdańskie Wydawnictwo Psychologiczne.
Toulmin, Stephen E. 2003. The Uses of Argument. 2. wyd. Cambridge: Cambridge University Press.
Wieczorek, Krzysztof. 2013. Argumenty równi pochyłej: analiza z perspektywy logiki nieformalnej. Katowice: Wydawnictwo Uniwersytetu Śląskiego.
———. 2016. „Brakujące elementy argumentów”. Zagadnienia Naukoznawstwa 52 (3(209)): 417–28.
Jest to część serii publikacji poświęconych debacie oksfordzkiej, jej znaczeniu oraz praktycznym aspektom prowadzenia debat „Wykorzystanie debaty (oksfordzkiej) w dydaktyce. Poradnik dla nauczycieli szkolnych i akademickich”.
Cykl nawiązuje do debaty pokazowej (kliknij, żeby zobaczyć nagranie), która miała miejsce 18 kwietnia 2024 r. podczas Kongresu Retorycznego, stanowiąc przykład zastosowania tej formuły w praktyce.
O Autorze
Marcin Będkowski – adiunkt w Instytucie Języka Polskiego UW, ekspert w Instytucie Badań Edukacyjnych. Absolwent filozofii i filologii polskiej na Uniwersytecie Warszawskim. Członek Zespołu ds. Debat PTR. Jego zainteresowania naukowe obejmują logikę praktyczną, koncepcję krytycznego myślenia, historię Szkoły Lwowsko-Warszawskiej oraz przetwarzanie języka naturalnego. Autor prac z zakresu logiki nieformalnej, w tym dotyczących korpusowych badań nad debatami konkursowymi.